- FX rates can be locked during the maker-checker approval flow
- Once approved, the payout executes using the locked rate
- This prevents rate fluctuation between creation and approval
To enable this feature, please contact support@tazapay.com or your dedicated account manager.
FX Behavior Based on Payout Type
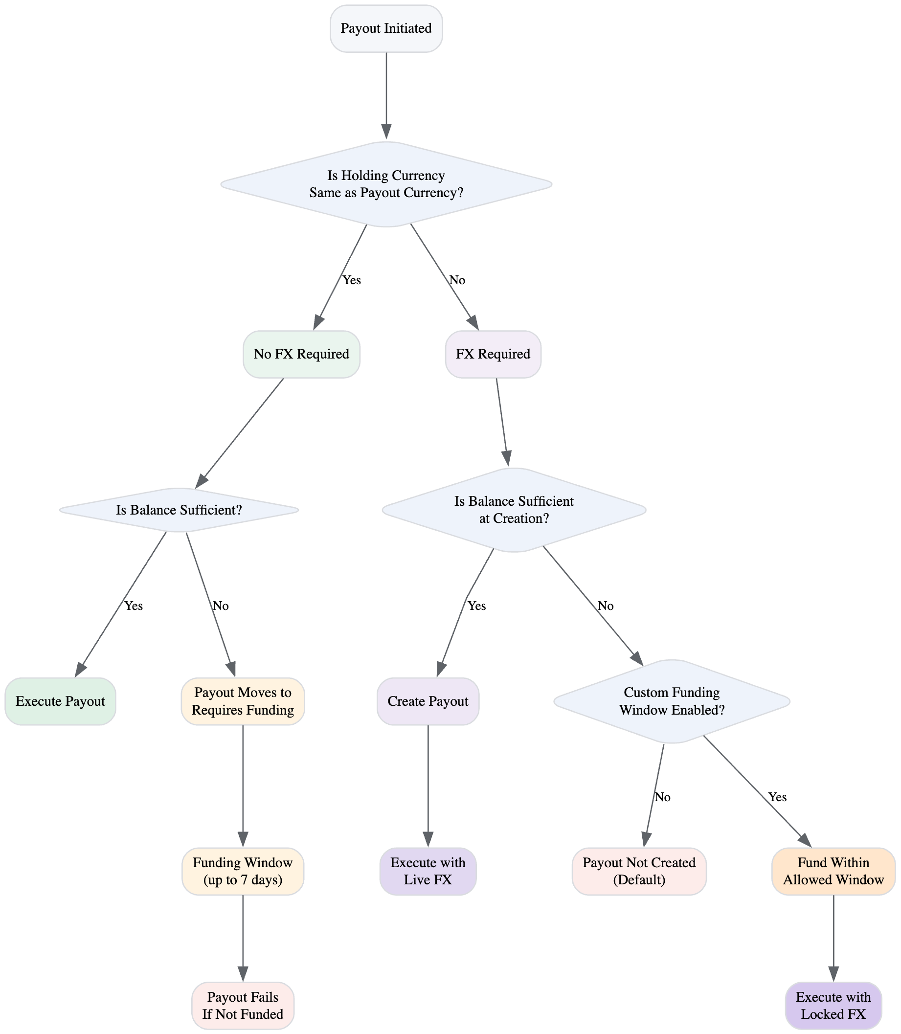
Same Currency In to Same Currency Out (No FX)
Example:- Holding balance: USD
- Payout currency: USD
- No FX transaction occurs
- If balance is insufficient:
- Payout moves to requires funding
- Can remain in this state for up to days
- Automatically transitions to failed if not funded within this period
Payouts Involving FX
Example:- Holding balance: USD
- Payout currency: EUR
- If balance is insufficient at creation time:
- Payout creation fails by default
- For flows where you need to:
- Create payout first
- Fund later
- Involves FX
- Tazapay can enable a custom funding window. This configuration is enabled on request only.

